* 本站资源来源于互联网,若有侵权请联系我们处理;软件使用中产生的任何问题,均与本站无关,请谨慎判断后下载.
五岳阅卷是一款专为老师群体打造的办公阅卷类软件,老师可以在软件中清楚的了解到每一位学生的基本学习情况和作业情况,帮助老师用户从全方位分析学生的学习情况,软件操作也非常的简单易上手,如果有对这款软件感兴趣的小伙伴,那就快来下载试试吧!

1、评卷过程更公正。
2、评卷结果更准确。
3、教学质量易评估。
4、评卷整体高效率。
5、数据处理信息化。
6、成绩数据可共享。
7、成绩数据更全面。
1、能够让教师进行网上阅卷。
2、支持大数据成绩分析让你对成绩状况一目了然。
3、大大简化了教师的阅卷方式更好的进行成绩统计。
4、将传统的纸质阅卷方式改变为时下流行的网络阅卷方式。
学生能够查询的内容包含总体成绩总分、成绩对比、成绩分析、各科小题分、试题详情五个部分。
1、成绩总分
可以看到每科的成绩。
注:小学和初中根据政策划分等级不显示具体分数。

2、成绩对比
个人成绩与班级/学校的对比情况(如果是参加联考会有各校的对比选项)。

3、成绩分析
直观的显示出个人的得分率与整体的对比情况,并根据个人的成绩初步诊断学生的各科情况:

4、各科小题分
各科各题的得分情况,点击均分可查看该题的班级、年级、联考的均分对比情况,点击查看答题卡可查看本人的答题卡图片情况。

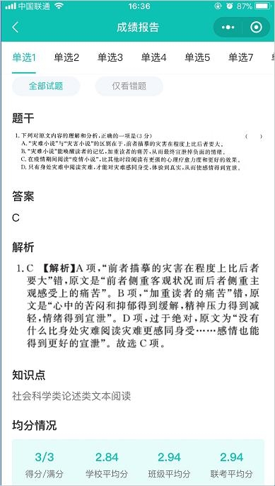
5、试题详情
展示各科各题的题干、答案、解析、知识点、均分情况;支持查看全部试题和仅看错题。

五岳阅卷是一款非常便捷的办公软件。软件中有着非常丰富的内容可以进行使用,同样的软件中用户可以随时随地进行使用,从而帮助用户更好的进行各种作业的查看,并且软件可以一键进行错误和正确的判断非常的方便。当然,软件中还可以帮助用户进行整体的作业的分析,用户可以更好的进行进行了解。此外,软件中界面设计的非常的简洁,并且软件中操作也非常的简单易上手。
免费(APP内购买项目)
商务办公
2026-01-12 14:58
需要支持安卓系统5.2以上
点击查看
点击查看
如果您是一个喜欢玩各种国际版的软件的朋友,那就快来看看这个合集,小编专为你们找到了这些免费的国际版,如果有你感兴趣的软件,那就快下载试试看吧!
zoom安卓版
类型:商务办公
查看